还在为系统功能与业务流程脱节头疼?
还在为转型没人陪跑、无清晰路线迷茫?
想要功能精准匹配业务?
想要全流程陪跑兜底,让数字化真正创造价值?
数字理事派,您的数字化转型参谋,
为您打开公司数字化高效运营之门!
↓关注我们,免费咨询数字化转型方案,获得 ERP、CRM 等案例应用。

公司简介
温州市缔博科技有限公司,成立于 2024 年。核心团队携 5 年数字化实战经验成员,深耕温州、服务全国,已为 20 余家企业提供定制化服务,客户涵盖中建八局等央国企,以及西进电器、江苏百优达等各行业知名品牌。公司专注企业管理应用定制,将管理技术融于企业应用,让前沿 AIGC 成为企业的新质助燃剂。

作为落地与创新能力并重的科技团队,我们创新 11 项发明专利,拥有 5 项国家级、省级荣誉奖项,在实际问题中不断优化解决方案,不断突破应用型技术边界。
比起硬核科技堆砌,我们更接近定制落地!
经过多年数字化领域的探索,我们发现,新兴技术与企业落地之间存在鸿沟。
技术本身并非万能钥匙,唯有深刻理解企业需求,并将其与先进技术紧密结合,才能真正释放数字化转型的潜力。许多企业斥巨资引入前沿技术,最终却因系统与业务流程不匹配、功能冗余难以操作,陷入 “技术空转” 的困境。
因此,我们不仅关注前沿技术的研发迭代,更注重将这些技术转化为实际业务价值。例如:针对制造企业生产与数据脱节、信息不通的痛点,通用数字化系统功能繁杂、适配成本高,管理效率提升有限,我们深入车间全流程,融合数字化技术与企业实际,定制贴合的生产管理应用。

针对某服务类企业客户信息分散,企微、钉钉等多个平台混用的痛点,通用 CRM 系统往往模块固定、流程僵化,不仅无法匹配企业独特的客户分层规则与跟进逻辑,更是难以与平台客户形成深度绑定的问题,最终导致客户数据价值无法挖掘,客户管理效果大打折扣。为此,我们梳理从客户获取、分层维护到复购转化的全流程需求,将数字化技术与企业的客户服务模式、员工工作习惯深度融合,定制轻量化、高适配的客户管理应用。

比起标准化产品输出,我们更倾向直面痛点!
我们通过与客户的痛点交流,甚至工程师访企驻厂,在企业日常中挖掘痛点,让解决方案真正扎根于业务场景的土壤。

我们发现通用电商 ERP 仅能满足基础订单录入、账务统计功能,无法适配某客户 PPT 定制电商的派单抢单需求。该客户通过多平台承接订单,需人工汇总派单,存在耗时久、易出错、派单不均、美工响应慢、客户催单频繁等问题,严重制约业务扩张。
我们针对性定制专属抢单系统,对接各电商平台实现订单自动同步解析,智能匹配美工并推送订单;美工手机端一键抢单后,系统自动同步订单详情,同时触发客户进度提醒,全程无需人工介入。
我们始终坚信,只有真正走进企业,深入了解企业的痛点和需求,才能打造出真正有价值的数字化解决方案,帮助企业在数字化转型的道路上走得更稳、更远。
业务范围
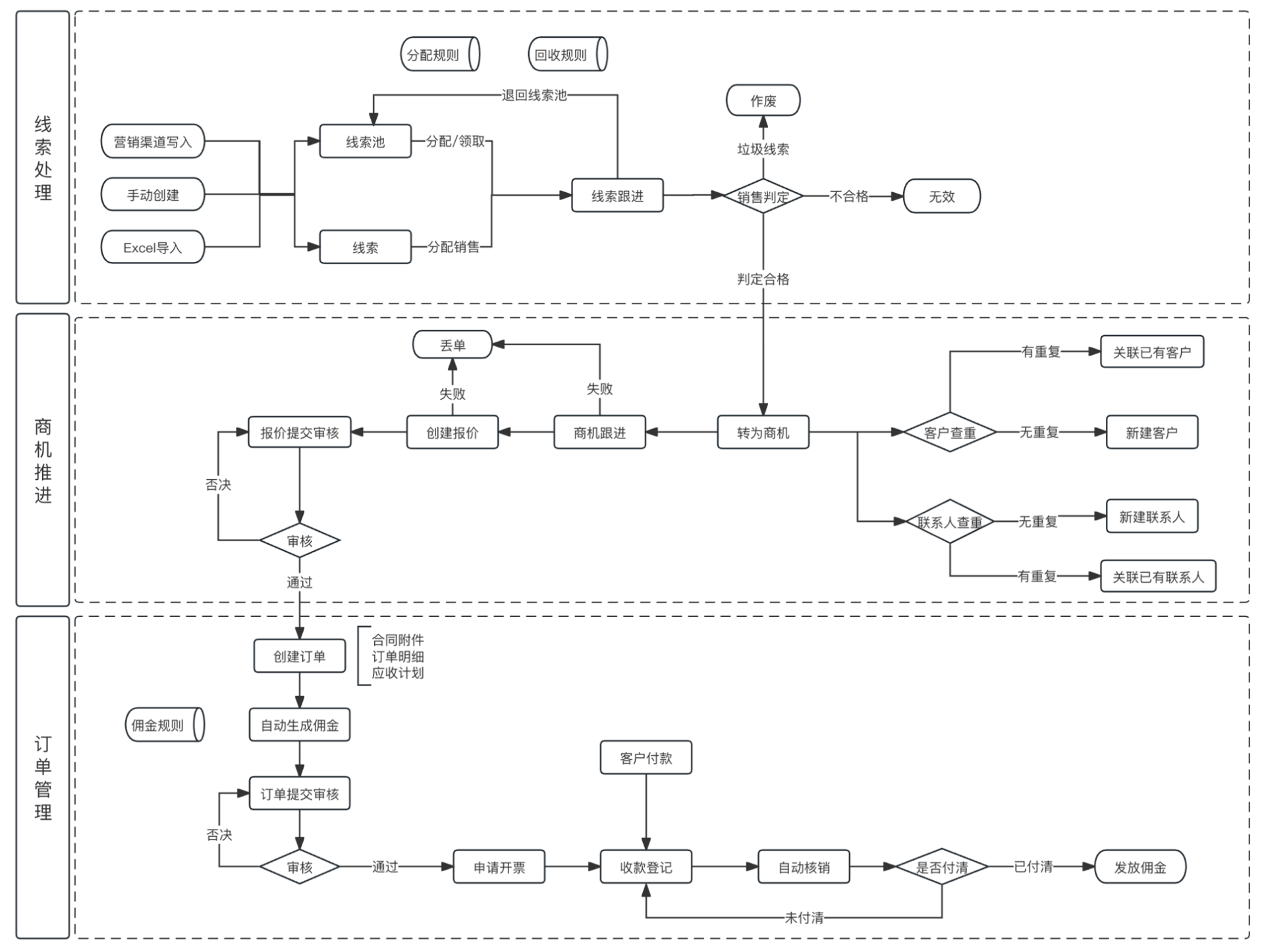
内部信息化管理:企业管理全流程应用系统定制
基于痛点需求,从生产到成交,从财务到销售,我们为您提供全流程系统定制服务。

我们拥有明道云(上海万企明道软件有限公司)授权,销售零代码平台,提供应用定制服务。产品支持与编程代码相结合,且支持对接企微、钉钉、飞书等即时通讯,金蝶、聚水潭等第三方系统。
外部数字化营销:企业内容创作“一键式”智能体定制
针对内容创作大量人力投入的营销痛点,通用性人工智能往往难以达到想要的效果。
对此我们基于 Dify 或 Coze 等框架系统,提出场景智能体解决方案。例如,我们针对抖音 C 端营销场景,结合某客户产品服务特点和产品知识库,在抖音平台推流算法基础上,定制智能体,使客户短视频文案一键式创作生成。

团队部分成员拥有多年电商社媒平台实操经验,涵盖抖音、小红书、拼多多、Tiktok 等国内外平台,让智能体更懂电商!
联系我们
温州市缔博科技有限公司
我们立足温州,服务全国企业数字化转型。欢迎垂询!

